電商設計思維 2:什麼是 CreativeOps,創意運營
上一篇文章,我們講到將電商視覺設計標準化及模組化的好處,但是在進入到怎麼實際進行之前,我們先來了解一個名詞 - Creative Operations. 在了解 Creative Operations 後,我們能夠更深刻了解標準化及模組化的重要性。
因此這篇文章,你會了解到:
1. 什麼是 CreativeOps - 創意運營
國外近年,開始流行一個詞叫做 Creative operations,簡稱 CreativeOps,指的是負責將這些創意類的工作內容,更有結構性的去執行,它包括用於精簡和優化創意資產生產的工具、方法論和策略,如圖形、影片、行銷視覺效果和數字內容。

2. CreativeOps 的重要元素
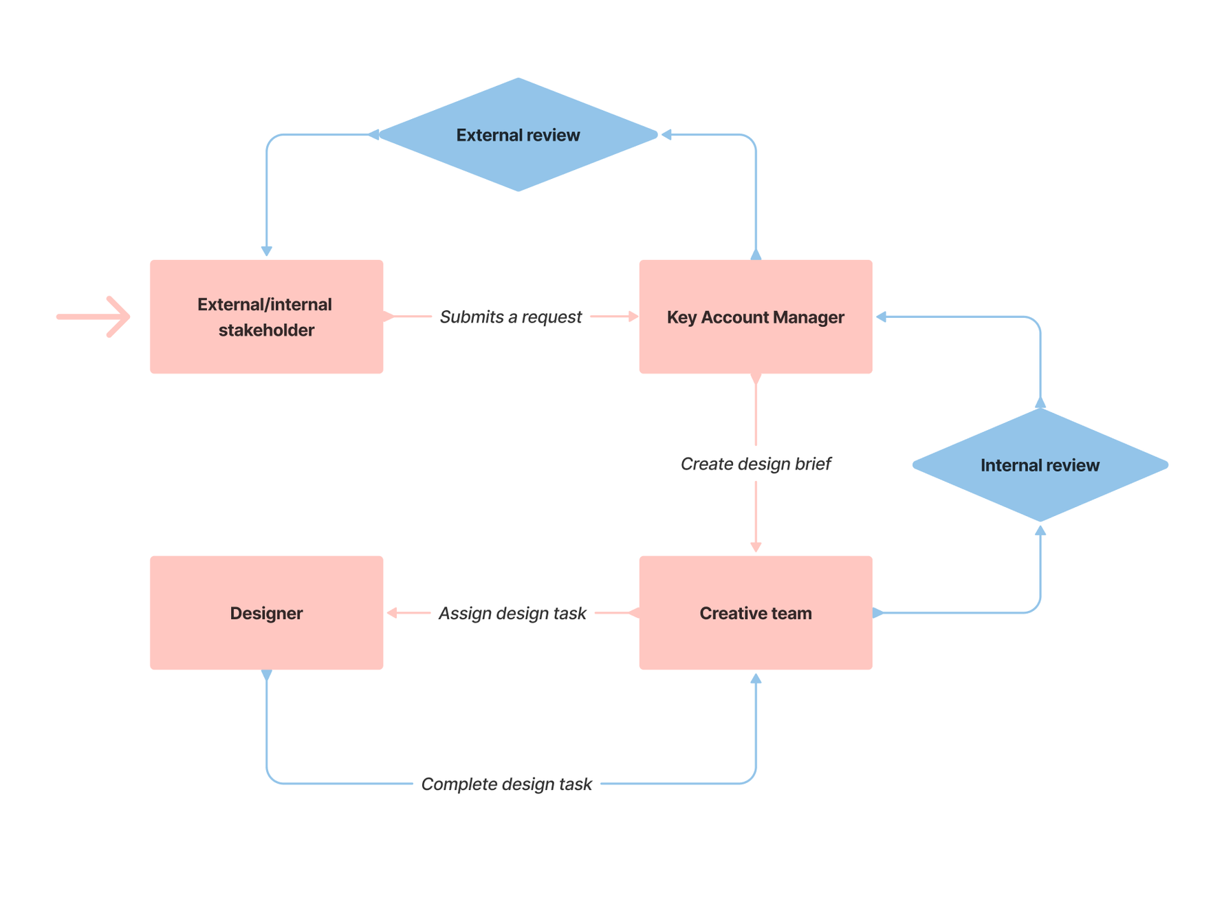
2.1 工作流程管理
結構化並優化與創意項目相關的流程。這包括:
-
定義項目階段
-
分配任務
-
設定截止日期
-
管理修訂和審批
2.2 資源分配
有效管理完成創意項目所需的預算、人力資源、時間和其他資源。這涉及:
-
確定項目需求
-
相應分配資源
-
平衡工作量以最大化生產力
2.3 資產管理中台
組織和管理數字資產,如圖像、影片、設計文件和行銷素材,以減少創建視覺效果時的時間和錯誤。這包括:
-
建立一個集中儲存素材的空間
-
分類資產以確保易於檢索和重複使用
2.4 團隊協作
促進創意運營中內部團隊成員、利益相關者以及外部合作夥伴之間的溝通和協作。這可能涉及:
-
使用協作工具
-
進行定期會議
-
培養團隊間合作透明的文化
2.5 品質控制
實施流程和標準以保持創意項目的品質和一致性。這包括:
-
進行審查
-
提供反饋
-
確保遵守品牌指南和創意簡報
2.6 績效衡量
追蹤和分析關鍵績效指標,以評估創意運營的有效性並識別改進領域。這可能包括如下指標:
-
項目完成時間
-
資源利用率
-
客戶滿意度
-
投資回報率 (ROI)
因此,有沒有發現,CreativeOps 涵蓋範圍很廣泛,並不是只有設計師或設計團隊才會接觸到 CreativeOps。舉凡是擁有視覺素材需求的行銷團隊、擁有業績需求的業務團隊、或是管理階層,其實都在每天的規律工作流程中,不知不覺涉入在 CreativeOps。隨著數位行銷及電商越來越蓬勃,這一塊的運營才真的被重視,我們也只有在了解到 CreativeOps 是一塊專業的管理及運作後,才有辦法找到方向去優化並執行。下一篇文章,將替大家整理懶人大禮包,讓大家一次收藏 CreativeOps 流程中,不同階段的好用工具。
想讓品牌內容產製更快、更有效率嗎?
MUSE AI 已協助多家國際品牌透過 AI 自動化內容管理、設計與短影音生成,大幅提升內容產能與營運效率。
如果您也正在規劃下一階段的內容策略,歡迎與我們聊聊:
您可能也有興趣: