Skip to content
All posts

An overview of "CreativeOps"?

Overview

CreativeOps, the new buzzword has been circulating in some corners of the web recently. It’s catchy because it is new, it has to do with creativity and operations at the same time, but what is it really? So, in this article, we are going to give some broad strokes on what is Creative Operations. We’ll also look at how different organizations set up and run their creative operations and how it can impact business.


What is CreativeOps

Creative Operations is not limited to creative teams only, rather its a process that takes creative assets from a business initiative to visual creation to to marketing and publishing.

Creative operations (often abbreviated as "creative ops") refer to the strategic and systematic approach to managing the processes, resources, and workflows within a creative team or organization. It encompasses the tools, methodologies, and strategies to streamline and optimize the production of creative assets, such as graphics, videos, marketing visuals, and digital content.

Creative operations involve various aspects, including workflow management, resource allocation, asset management, collaboration, and project delivery. The primary goal of creative operations is to ensure that creative projects are completed efficiently, on time, and within budget while maintaining quality and consistency.

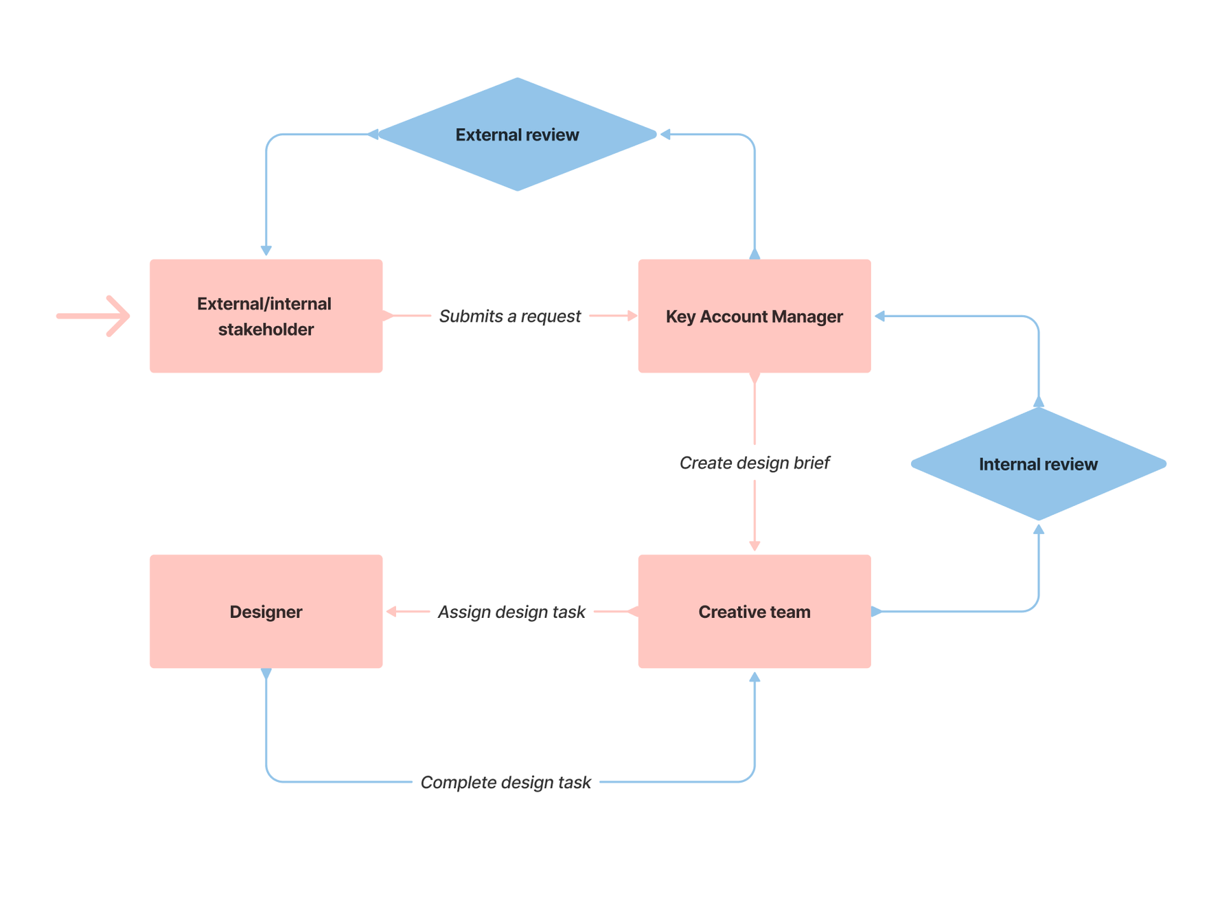
A basic creative operation may look something like this:

  CreativeOpsFlow
As we can see from the diagram above, it is very much a ongoing process that cannot afford to have bottlenecks. And when we’re talking about an operation that involves many departments (internal and external), bottlenecks will ripple out to every part of the operation. So, it is important that the creative operation runs smooth and is not the source of bottlenecks for the organization.
 

Key components of creative operations

Workflow Management
Structuring and optimizing the processes that have to do with creative projects. This includes:

  • Defining project stages

  • Assigning tasks

  • Setting deadlines

  • Managing revisions and approvals.

Resource Allocation
Effectively managing budgets, human resources, time, and other resources required to complete creative projects. This involves:

  • Identifying project requirements

  • Allocating resources accordingly

  • Balancing workload to maximize productivity

Asset Management
Organizing and managing digital assets, such as images, videos, design files, and marketing materials to reduce time and errors when creating visuals. This includes:

  • Implementing systems for storing

  • Categorizing assets to ensure easy retrieval and reuse

Collaboration
Facilitating communication and collaboration among internal team members, stakeholders as well as external partners involved in creative projects. This may involve

  • Using collaboration tools

  • Conducting regular meetings

  • Fostering a culture of teamwork and transparency

Quality Control
Implementing processes and standards to maintain quality and consistency across creative projects. This includes

  • Conducting reviews

  • Providing feedback

  • Ensuring adherence to brand guidelines and creative briefs

Performance Measurement
Tracking and analyzing key performance metrics to evaluate the effectiveness of creative operations and identify areas for improvement. This may include metrics such as:

  • Project completion time

  • Resource utilization

  • Client satisfaction

  • ROI

 

Conclusion

Overall, creative operations play a critical role in optimizing not only the creative workflow, but across the entire organization. All the while enhancing collaboration, and driving success in various industries such as marketing, advertising, design, e-commerce, etc. By implementing best practices and leveraging technology, organizations can streamline their creative processes, improve efficiency, and achieve better project and campaign outcomes. In our upcoming blog entries, we will share some creative operations we’ve seen from our clients and which tools they use across the organization to complete creative requests.